|
|
摘要:本文以微信聊天中的语音-文字选择为例,试图揭示移动互联时代的时空分离特征及宏观文化背景对个体社会交往产生的影响,丰富戈夫曼互动仪式理论的相关内容。通过半结构式访谈发现,可以将互动中使用的类别化印象整饰技术视为线下差序格局的线上建构,互联网的时空分隔与重组机制则通过影响互动情境而影响互动关系:首先,语音成为高位者对低位者进行随意表达的特权,双向的规避仪式单向化为低位者的义务,强化了互动秩序;其次,微信互动的去共同情境化使情境压力降低,情境积累的必要性减弱,产生依托相对地位的简易互动规则;最后,互动情境的不确定性及互动结果的固态化导致低位者安全感不足而回避语音方式。
关键词:微信;语音与文字;互动仪式;时空分离
作者简介:郑丹丹,华中科技大学社会学院;董珂含,北京大学社会学系
一、移动互联时代的互动:一个值得探究的议题
微观与宏观的连接是社会学的基本议题。很多学者认为,社会互动是(再)生产宏大社会系统的必要过程(吉登斯,1998:272-273;柯林斯,2009:31),社会结构就是社会互动反复发生的模式(Campos-CastilloandHitlin,2013)。人们日常的惯例植根于理所当然的世界之中,一般说来,人们知道怎样按照组成世界的那些内含的、共有的规则来行动。他们利用这些规则,并且在这样做的时候,无意中发展了这些规则(贝尔特,2002:5)。小范围的、即时即地发生的面对面互动是理解和分析宏观社会过程的基点,具有理论上的重要性(柯林斯,2009:31),戈夫曼、布鲁默、柯林斯、吉登斯等学者在互动研究方面卓有创见。
戈夫曼以敏锐的洞察力聚焦于通常被人们视为理所当然的或者被熟视无睹的事物,尤其是那些边缘性的、微不足道的行为,从而揭示日常生活的行为规则和互动秩序的微观运作逻辑。他指出,面对面互动涉及一系列的条件,诸如行动者能够彼此感知的共同在场、信息的接收与发送、即时性的过程监控以及共享的情境定义等(王晴锋,2021)。
时代在发展,技术在进步。截至2021年12月底,中国手机网民规模已达10.29亿人。自2011年至今,微信被广泛运用于熟人线上社交,对中国人的日常生活产生了极大影响。大家同处一室却用微信互动,这样的情形并不令人惊奇,可以说,微信聊天在相当大程度上代替了面对面互动。人们在微信互动中是否明确地或下意识地遵循某些规则?这些规则与线下互动的规则有什么异同?人们为何如此行事?回答这些问题对于推进以戈夫曼为代表的传统互动理论,理解宏观社会结构和文化因素对微观生活实践的影响,具有重要意义。
早期互动理论主要针对的是身体在场的线下互动,书信等身体不在场的互动方式并不普及,但互联网时代的时空虚化与重组使得身体不在场且非及时的互动成为越来越普遍的现象,这促使学者们对“共同在场”以及“情境定义”等互动论的核心思想进行了新的阐释。以柯林斯(2009)为代表的其他互动论学者对戈夫曼的理论做了推进,还有一些学者针对网络社会的特殊互动形式进行了分析(Beneito-Montagut,2015)。但总体来说,针对移动互联时代的新互动形式之根本特征、它与传统线下互动的关键差异、这些变迁对新的宏观结构可能产生的影响等问题的探讨还存在拓展空间。
蒙田说过,探索人的行为的连贯性和一致性极为艰难,因为社会行为不是一元的、自然的现象。柯亨指出,人的行为更像诗,虽然绝无任何统辖一切的原则,但依然呈现给理论家们规则有序的韵律、反复出现的意义以及约定俗成的形式,可以进行探究和把握(特纳,2003:92-93)。在对社会现象进行科学概念化的过程中,将具体现象设想成若干单位或部分(单位行动)并以此为基础进行研究,是一种解析式的分析策略(帕森斯,2003:48)。依据解析逻辑,选择最简单、基础的二人面对面互动为代表,与目前在中国运用最广泛、大家最熟悉的微信二人聊天进行比较,是比较简洁可行的分析策略。为了便于阐述,本文聚焦于微信留言方式选择中呈现出来的规则变化,刻画移动互联时代微信互动的新特征,尝试丰富并推进社会互动理论。
通过文字呈现的静默网络互动不同于面对面聊天,除去头脑和手指外,声音、面容、姿态等因素不再影响互动过程。表情包作为一种替代性的符号化情绪表达,代替了媒介互动过程中被省略的身体因素,成为个体传递信息、表达情感的重要手段。同时,微信跟许多即时通讯互动软件一样,为用户提供了文字之外的沟通方式——发送语音。这也极大地缩小了微信聊天与日常面对面互动的差别。如果两人同时在线,你一言我一语,似乎又和线下互动相差无几了。
微信为用户提供语音聊天方式的初衷应该是供用户在不能或者不便发文字时使用,比如不会打字(文化水平不高)、不便打字(眼睛不好或者在开车等)等情况。另外,语音留言也适用于迅速便捷地交流比较复杂的内容。然而,稍加观察可以发现,并非所有人在所有情况下都会为了方便而选择语音留言的方式。有些人即便是在开车的过程中,也会找个地方停车打字发送某些信息,而不会选择发送更为方便的语音消息。当前,语音录入转文字的功能越来越普及且准确率提高,以文字为主要形式发送信息的人好像更多了。很显然,微信留言这样的线上互动方式有一些内在规则,人们有意无意地遵守着。
为了更全面地了解人们选择微信聊天方式的规则,我们采用立意抽样的方式,分别于2020年8—11月以及2021年3—4月通过电话或微信聊天的方式,先后对33名微信使用者进行半结构式访谈,针对其微信语音和文字使用习惯与规律、选用语音或文字的原因等收集资料,并于2022年5—7月对另外的25人进行了补充访谈。由于本话题相对简单,每个被访者平均访谈时间为30分钟。
如前所述,不难发现,语音与文字的选择受到多种因素的影响,例如个体特质或偏好等。有些人不识字、视力不好或不擅长打字,就会偏向甚至只能选择语音的方式;有些人则因为有口音或单纯不习惯语音留言而选择打字沟通。可见,文化程度、年龄都是影响聊天方式的重要因素。在研究过程中,我们尽可能拓展受访者的受教育程度和年龄范围,在第一批访谈的33个案例中,接受过高等教育的受访者(大学本科及以上)有17人,受教育程度较低的(大学本科以下)有16人,受教育程度最低者为初中,最高者为研究生。受访者年龄在19—60岁不等,在不同受教育程度的受访者中,年龄分布相对均匀,受教育程度较低的被访者年龄在20—59岁之间,受教育程度较高的被访者年龄范围为19—60岁。后续补充25例访谈对象主要是为了扩大受访者职业类型、年龄和教育程度的分布等,并有意识地进行了一些对比,力图更全面、具体地把握两种方式的选择情境。
2022年11月22—28日,针对文化背景对互动的影响问题,研究者访谈了2个在中国生活的外国人和2个在美国生活的中国人,挖掘中美网络互动规则的一些异同。并通过他人的帮忙对32位与国外文化有关联的受访者(其中目前生活在美国的各国人士30名)进行了结构式访谈,其中包括11位美国人、10位欧洲人(意大利、俄罗斯、瑞士、瑞典各1人,德国、法国、塞尔维亚各2人)和11位亚洲人(中国5人,印度4人、菲律宾、伊朗各1人),他们的性别、年龄、职业等特征基本呈多元分布。本文试图以此验证几位被访者对中(欧)美网络平台互动差异的认识。
二、互动理论及其在网络时代的发展
(一)互动仪式理论及其文化差异
关于社会互动的研究可以追溯到“其他人在场对个人行动之影响”中(Triplett,1898),用戈夫曼(Goffman,1966:17)的术语来说就是共同在场问题(copresence,亦称共在)。几十年来,学者们致力于确定共同在场在微观层次对个人的影响及其与宏观结构的关系。
吉登斯(1998:88-90)提出,结构只有在微观层次发挥作用的时候,才获得了具体存在形式。行动者共同存在对于通过社会互动(再)生产宏大社会系统的过程而言是必要的。共同存在也是柯林斯互动仪式链理论的核心部分,互动仪式链是一个系统,社会行动者在其中通过完成互动仪式(延续戈夫曼对仪式概念的运用)增加或者再生个人的情感能量。团结感、情感能量的增加、符号的创造、道德感,所有这些都来自互动仪式,其中相互的共同关注是一个关键要素(柯林斯,2009:56-57)。马丁对这种微观与宏观的相互影响进行了如下总结:社会结构指的是社会互动反复发生的模式,而这种模式过程与具体的个人紧密相关,而非角色或阶级(Campos-CastilloandHitlin,2013)。
戈夫曼把社会生活描述成一种高度复杂的事业,一方面,人在某种程度上是反思的存在者,不断地监控自己的行动,主动干预世界,控制他们周围的环境;另一方面,在这个过程中,也有一些人们无需反思几乎是下意识遵循的常规做法,比如一些客套话或行为礼仪,它们类似于一种仪式,引导着互动的开始、发展和结束。这些细小甚至琐碎的做法被戈夫曼称为“仪式性”规则(贝尔特,2002:95-100)。这些规则看起来都是细枝末节,人们甚至没有意识到它们的存在,但它们对保持个体心理安全和信任乃至维持社会秩序而言都是非常重要的。戈夫曼认为,人们面对面的互动可以构成一种“互动秩序”,虽然它受宏观结构的影响,但也具有一定的独立真实性(特纳,2001:59)。也就是说,人际互动本身就是重要的社会事实,是值得分析的对象,从中可以折射出一些宏观结构的本质。
戈夫曼的互动仪式模型可以分为五个部分,即仪式发生在情境上的共同在场之条件下、身体的共同在场通过变为焦点互动转变成全方位的相遇(encounter)、对保持社会团结有压力、仪式尊重那些具有社会价值的东西(神圣物)以及仪式被打破时在场的人会在道德上感到不安(柯林斯,2009:56-59)。概言之,戈夫曼特别强调互动双方身体的共同在场和共同关注,并就人们在维护焦点互动顺利进行时有意无意遵循的互动仪式做了具体阐述。
戈夫曼揭示的互动仪式包括尊重和风度两类,风度更涉及自身,而尊重更关乎互动双方。尊重又分为展示性仪式(presentationalritual)和规避仪式(avoidanceritual)。展示性仪式意在担保行动者会关注并接纳他人的价值,规避仪式则是与他人保持一定距离以免侵犯他人周围存在的“理想边界”或为了保持自己的尊严和隐私而采取的仪式,其中,言语顾虑和谨慎是行动者表现规避以示尊重的重要途径(Goffman,1982:62-70)。
我们也可以从预先的审慎缜密以及出现问题后的修补两个方面来归纳戈夫曼提到的印象整饰(管理)技术。当个体出现在他人面前并被他人所影响,互动仪式规范就会被触发(埃尔斯特,2019:99;戈夫曼,2008:5)。这时他要注意衣着得体、举止谨慎,对面部表情、情绪和说话的声音等进行控制,包括与他人对视、微笑、寒暄、问候等举动,为他人提供小服务,对他人的话题表示关注,以及在结束互动时较为正式地道别,等等。个体还会预先排演一些重要的互动,对可能发生的意外做好准备。意外真实发生后,个体通过开玩笑、解释等方式维护自己和他人的面子,修复互动。一旦他人出现疏忽,个体要乖巧地“视而不见”,或者欣然地接受人们为此所做的辩解(Goffman,1982:41、72;戈夫曼,2008:186-197)。
审慎缜密地对待情境同样重要。在与不熟悉的人互动之前,给对方充分的关于自己的信息以便准备合宜的举止表现,充分了解对方的阶层状况,避免因距离不当(过近或过远)而冒犯对方,这些都是通过信息管理控制情境的经典表现。一旦误入其他人的“后台”,个体作为局外人应该通过敲门、咳嗽一声等方式给那些已经在场的人一些警告或延缓进入,让他人能够在仓促之间进行情境整理,准备好适当的表情。在无法回避的情况下,局外人对其他人的互动应知趣地表现出不感兴趣、事不关己、不予注意,以获得有效的隔离。这些都属于互动情境出现问题后修饰、找补的例子(Goffman,1982:43、63;戈夫曼,2008:189、195)。
值得注意的是,尽管戈夫曼更多地关注具有普遍意义的一般性互动,例如在悬置地位差异的基础上讨论普遍的人类本质(Goffman,1982:43-45),但除了发生在电梯与街道等情境的陌生人“相遇”之外,他显然已经开始关注互动者身份对互动过程的影响。无论是医院的医生、加油站同僚还是西藏贵族与农奴,其所分析的很多互动仪式都发生在具有身份、等级差异的互动对象之间,身份是人们选择恰当的策略进行互动的重要依据,所以戈夫曼特别强调“情境合宜”——行动或概念的意义取决于其产生的背景(贝尔特,2002:99),或者说,每个行动者都是在情境中被建构起来的(柯林斯,2009:32-33、48)。戈夫曼指出,在感知和行为方面,阶层越高的人会更为广泛和精心地对待禁忌,例如座位间隔会更远;在规则方面,地位平等的人之间或高位者对低位者可以表现出亲密,但低位者不可以“礼尚往来”(reciprocate)。同样地,风度仪式也存在地位不对称的情况,相较于高位者,低位者被期待拥有更小心谨慎的行为举止。比如在医院中,地位更高的医生具有骂人、换话题以及采取不雅坐姿的权力(Goffman,1982:61-64、78-79)。
然而,不容否认的是,戈夫曼对地位差异的讨论较为分散,有时甚至只将它视为一种特殊案例在脚注中进行补充。相对来说,他更强调互动的合作属性:个体在互动中即便处于高位,也要抑制自己的权力,维护他人的面子以维持互动顺利进行(Goffman,1982:10、27)。比如,戈夫曼(Goffman,1982:58-59)强调,尊重仪式不是低位者(subordinate)向高位者(superordinate)的单向性表示,而是一种对称性的仪式。在这个意涵上,地位差异并非必然构成互动障碍,跨阶层行动者之间的合作是很常见的。
这种情况可能跟美国的文化特征以及戈夫曼的理论主张有关。亚历山大(2000:9、146)认为,“个体拥有自由意志”的文化信念已在每个西方社会制度化了:这里有精心设计的合法理论,保护个体免遭来自群体、国家或诸如教会之类的文化“强制性”机构的伤害。美国更是完全没有社会主义传统,不论是激进派还是保守派都不接受集体主义意识形态,而是表现出形形色色的个人主义思想。戈夫曼的理论主要集中在互动本身,其互动者在很多时候身份特征不明显,更像是自由行动的原子,阶层和地位的影响并不突出。
中国的社会结构则与西方不同,儒家讲究的是人伦,伦就是由自己推出去到和自己发生社会关系的一群人所产生的一轮轮波纹的差序。伦是有差等的次序,“不失其伦”是在别贵贱、远近、亲疏(费孝通,1998:25-28)。经过改革开放40年的洗礼,中国社会大众的伦理道德发展要义依然是伦理型文化(樊浩,2019)。据此可以推论,由于本文关注的微信互动主要发生在熟人之间,那么互动双方的差序特征显然是构成互动情境的重要因素,与自己的密友聊天和与刚认识的人聊天,二者的互动方式肯定存在区别,与平级的同事或下属的互动态度和与领导的也多半有所不同。显然,在传统互动仪式理论中加入地位与阶层差异的探讨,对于理解中国人的互动是非常有必要的。
(二)互联网时代的共在理论发展
传统互动的基础条件之一就是互动者的共在,亦即在同一场所中,不同的个体之间可以相互接触(Goffman,1966:22)。说得更具体些,这是一种双方处于同时同地、可以即时互动的情况,写邮件、看电视、听收音机等行为都不算即时互动。然而,也有一些学者发现,其他行动者物理意义上的在场对共在概念而言既不必要也不充分,个人的主观共在感可能更重要。比如一个人在与千里以外的某人通电话时,他们之间的联系显然比他与坐在身边的人更紧密(Giddens,1991:189)。
近年来,科技进步使多种新型互动形式进入日常生活。人们发现,在同一物理空间中发生的直接人际互动类似于以电脑为中介和他人或电脑控制的行动者之间的互动情况(例如电子邮件),以及和其他人或非人实体之间的想象性的会话(例如祈祷),包括和媒介个体之间的类社会互动(parasocial,例如看电视节目)。一些学者认为,与其重新寻找理论去解释这些新现象,把它们和以前的物理共在互动现象区分开来,还不如对以往长期被视为理所当然的情境化互动进行重新界定:把个人感知置于核心地位,将共在视为一个行为者感知到的与另一个行为者相互牵引(即注意力、情绪和行为等三要素的同步)的程度(Campos-CastilloandHitlin,2013)。按照互动双方的距离、身体是否在场两个维度,可以将共在划分为六个类别(详见表1)。

考察共在概念时有四个参数:具身化、及时性、规模和流动性。其中,具身化(embodiment)是指身体参与交流的程度,可以用一个从身体完全在场到身体完全离场的连续统来表达。“全身交流”涉及人类的语言和非语言行为,后者包括大量丰富的“身体习语”(Goffman,1966:13-17),如面部表情、手势和姿势等。这种完全具身体现的交流需要一个面对面的界面,涉及所有人类的感官通道。身体彻底离场的界面是普通的短信,它没有揭示共同个体的任何物质特征。及时性(immediacy)指的是信息传递的速度,既包括如打电话的即时共在,也有如发送电子邮件的非即时共在(Zhao,2003)。
依据共在的多个维度,互动仪式理论在网络时代有了新的发展。区别于戈夫曼理论用视觉方式所给予的关注,线上互动通过文字和多媒体所表示的关注不仅有更强的表现力,也具有同步性(synchronous)和异步性(asynchronous)并存的特征(Beneito-Montagut,2015)。自我呈现可以分为在同步(即时)的“情境”(situations)下发生的表演(performances)和在异步(非即时)的“展览”(exhibitions)中发生的展品(artifacts)(Hogan,2010)。
本文分析的重点之一就是以文字方式进行的微信二人互动,实际上就是身体彻底离场的、同步异步并存的、小规模的、高流动的共在形式,其自我呈现形式主要是在异步的展览过程中凝固为展品。这种特定的变化会使得人们的日常互动具有什么样的特征,这种在中国非常盛行的新型互动方式隐藏着何种互动规则,其社会意涵如何,这些问题值得深入探究。
(三)社交软件互动研究现状
柯林斯经历了20世纪80—90年代的传统互联网时期,他认为,电子邮件等远程便捷通讯方式不能替代传统的面对面互动,人们在使用电子邮件互动时往往会减少礼节形式——问候、称呼对方名字以及在结束时使用敬语——这种趋势使人们习惯于赤裸裸的功利性交往,导致关系贬值,降低了团结程度。不同于戈夫曼,柯林斯(2009:93-101)的真正关注点是新互动形式与集体连带感的关系,但他依然强调亲身在场的重要性,并不涉及移动互联时代如微信等大量不需要身体在场的即时互动方式,也无法探讨这些新的互动方式给互动仪式理论带来的挑战和新的发展需求。
如今,对空间和时间具有重塑性的移动互联时代已经来临(王迪、王汉生,2016),与戈夫曼乃至柯林斯所处的年代有着本质区别。有学者从关注、沟通、行动等五个方面对戈夫曼所探讨的传统身体的“相遇”与移动互联时代的线上“相遇”之不同进行了归纳,突破了传统互动理论强调共同在场和共同关注的基本框架,指出了互动模式在可延时性方面的改变(Beneito-Montagut,2015)。但是,由于所分析的平台有限,其指出的“一对一”互动主要是陌生人之间的互动。
在Twitter、Facebook和WhatsApp等软件平台中,WhatsApp与微信的功能和定位最为相似(方兴东等,2013)。学者们发现,人们在线下互动时会借助语气、面部表情和肢体语言等来了解对方的内心情感(鲁苓,2000),而在线上互动比如微信聊天时,间断性的输入和延时性的对话有时并非完整和真实的思想表达,而只是某种即时性思绪的电子书写(蒋建国,2014)。软件语言使用存在群体差异(Joinson,2001),不少用户用表情包来弥补线上沟通中身体离场所带来的问题(Rashdi,2018)。表情包不仅可以表达使用者的情感,还可以发挥很多功能,包括作为一种情境线索、表达赞美、开始与结束对话等。但是由于人们对这些表情的解读并没有完全达成共识,使用它也会带来一些坏处,比如分散注意力等(Veytia-Bucheli,etal.,2020)。
微信等社交软件的使用为人类的信息沟通提供了巨大便利,还为使用者提供了重塑自我形象的机会。平台互动不再受制于时空限制,身体的“缺席”让个体更加注重主观世界的自我表达(徐祥运等,2020)。社交软件的平等与开放使用户之间更容易建立较为紧密的情感关系(吴静,2018;沙垚、王昊,2018;李红艳、宋佳杰,2020)。
社交软件的使用也有负面影响。由于线上互动消解了交往对象的独特性和多样性,并将其抽象成为数字和代码,且当前微信等软件使用的规范主要是参照现实交往的规范和标准设定的,在契合度、操作性和适用性方面都有所欠缺,所以容易出现人际关系松散、情感淡化、交往规范破坏、交往语言异化、资质缺乏、权威弱化等问题(陈倩、冉永平,2018;李桐、罗重一,2018;牛静、张娜,2018;徐祥运等,2020)。
大多数研究将微信视为一个更加开放、平等的互动平台(DongH.,2016:10;陈志娟,2017),认为其具有平等、去权威性的特征。也有学者提出相反意见,认为传统人际关系已经逐渐被“复制粘贴”到了微信上(张军,2018),甚至加剧了社会不平等。有学者在分析微信群中的互动与权力之关系时发现,在线互动的独特特征——缺乏物理互动空间、过去对话具有可记录性以及在线披露存在隐形性质——创造了一个环境,将员工置于永久的可观察性之下,几乎没有留下任何抵抗的空间,实际上加剧了工作场所的等级制度和权力动态(Tian,2020)。
总的来说,学者们对网络时代社会互动和社交平台使用的情境、共在要素等方面的发展与变化(Waterloo,2018)做了大量研究,给人很多启发。但这些研究要么没有细致全面地展示微信等新互动平台出现的具体互动规则的变迁,要么未在理论层面挖掘移动互联时代互动模式的本质及其与线下互动的差异产生的根源,对于网络时代互动理论的新发展探讨不足。本文以最基本的二人微信互动为研究对象,以其中的语音—文字选择规则为例,抓住熟人聊天互动者身份确定这一特征,揭示网络互动中隐含的秩序与权力问题。基于互动者出现地位差异时的一些表现,归纳出微信互动中的规则变迁,探析其变化根源,推进移动互联时代互动仪式理论的发展。
三、微信互动中的规则呈现:以语音—文字选择为例
在访谈过程中发现,很多被访者对于互动中的“语音—文字”规则并没有预先的清晰认知。不少被访者在被问到这个问题后明显一愣,要思考一阵才能归纳出自己的选择规律,甚至在访谈中出现“恍然大悟”的表情。这些表现似乎证明,人们会运用不言而喻的、实践的知识建构熟视无睹的社会生活(贝尔特,2002:95)。
表2简单列举了几种微信语音—文字选择情况与被访者年龄、文化程度、职业的大致关联以及选择理由,目前尚未发现这种选择与性别之间存在明显关联。

只使用语音的个体基本上没有选择的余地,比如不识字、不会打字、眼睛不好没法打字等。这类人基本上年龄偏大,已经退休或者工作的组织性较弱,比如自己摆摊等,聊天对象以家人、朋友为主。互动平台提供语音功能的目的之一应该就是尽力帮助这部分人复刻线下的交流体验。这种交流方式和传统的线下交流差异不大,不是本文关注的重点。
那些能够在语音与文字之间进行选择的个体的选择依据是本文关注的重点之一。确实有些人不太在意语音或者文字的方式,经过反复提问依然表示自己几乎可以自由选择聊天方式,不用特意考虑聊天对象,比如HF01(60-事业单位中层干部)表示自己主要使用语音,觉得方便,并且对此前列举的所有情况(比如给上级领导留言)均觉得没有顾虑。经了解,HF01在单位是“老资格”,比较受人尊重,自己本身就是一个部门的领导,在单位领导面前也没有特别强的等级意识,且面临退休,职场对她的约束不大。同时,HF01是一个自信、乐观、积极、坚定的人,这些特性使得她比较有安全感,几乎感受不到语音留言有什么不妥。与HF01关系较好的HF02(50-高校副教授)表示,自己虽然在必要的情况下也会使用语音留言,但确实会更多地使用文字。经过讨论挖掘,她认为这种选择部分地和自己略微拘谨的个性有关,除了跟自己特别熟悉的朋友或者家人,她跟其他人聊语音还是稍微会有些尴尬。
访谈中,很多被访者提到谨慎的问题。HM03(53-某国企在职员工)表示,文字可以修改还可以边写边想,避免出错,但语音就可能出现脑子跟不上嘴的情况。除此之外,其他影响语音—文字选择的理由大致可以归纳为表3的情况。

归纳而言,语音—文字选择的依据可以分为能力和情境两大类。能力类主要与使用者的年龄和文化程度相关。有意思的是,一种聊天方式是否方便快捷与能力有关,对年纪大、打字困难的人而言,语音留言是方便快捷的;但年轻一代则表示,他们的打字速度很快,不影响聊天,而且如果真正碰到紧急或者特别麻烦的情况影响文字交流时,直接打电话比语音留言更合适。另外,还有很多人觉得接收语音信息特别麻烦,因此也不愿意发语音信息麻烦别人。
你不觉得很麻烦吗,经常一句话要听好几遍才听得清楚,有的时候还录得没头没尾的,不知道在说什么还要反复确认。再有就是办公室里都是开放的环境,外放那种很不方便,会很容易打扰到别人,然后你就还要转一遍文字,就更不方便了。[HF04(34-国企文员)]
上述内容已经涉及选择依据的第二类——情境因素——其中的场所问题。很多时候大家处于公共空间(比如共用办公室或者图书馆等),需要安静,不便外放语音。语音转文字功能费时且准确率常常不高,不如直接使用文字留言一目了然、简洁明了。
情境因素中更重要的是人际距离,本文将之划分为水平距离和垂直距离。水平距离可以理解为熟悉度,也就是中国人的“伦”里面的亲疏远近;垂直距离可以理解为等级关系,接近于“伦”中的贵贱。理论上,人们可以给熟悉的人发语音信息,但在师生、上下级等有等级关系的情境下并非如此,很多人会选择更加谨慎地对待这类互动。LM05(53-国企工厂采购部职工)表示,即便是跟朋友联系,如果涉及重要的事情,用文字显得态度更认真,有错误也方便修改,在联系领导的时候更是这样,措辞要斟酌。被访者HF06(20-大学生)从来没有给导师发过语音,认为给导师发语音属于奇怪且大胆的行为,担心自己发语音会说错话。
对语音留言极为敏感的HF07(24-研究生)在处于强势地位时会很轻松地选择给他人发送语音,这很好地说明了互动双方的相对地位会影响互动方式的选择,且高位者更可能选择对自己而言更方便的方式与低位者互动。
学弟学妹来问我保研的事情或者其他事情的时候,我会发语音给他们。也不是因为事情难表达,要打字也可以,也没有很麻烦,主要是因为是他们向你获取信息,你只负责给出去就好,你只需要以一种自己觉得最方便的方式给出去,而不会去想他们怎么样。(HF07)
之所以很多人对语音留言抱持这样的态度,是因为语音在方便自己的同时可能具有“麻烦他人”的副作用。在权力原则下,权力差越大,微信互动方式的选择越有可能根据上位者的习惯和偏好展开。此外,由于突然造访的语音可能带有强势属性——不确定性和强制性——向“上级”发语音可能会被视为一种不礼貌、不尊重的表现。尽管互动对象很少言明自己是否介意对方发送语音,被访者似乎还是倾向于使用更为“保险”的文字手段与之沟通。
生活中随便来个人不知道为什么就给你发语音,我会觉得很烦、莫名其妙,也不是因为场合不太方便听语音,就会觉得他不太尊重我。我想了想,语音让我不舒服的原因有几个,一是如果对方给你发语音,会有一种急迫感,就像你必须马上回复一样的,给你发语音是你必须得去看得去回复,是被强迫的;第二是语音是未知的,我看见一条长语音,完全不知道会不会是什么很大的坏事,还是很大的好事,总之就觉得是大事,很害怕很恐怖的感觉,我很忐忑,一定要转成文字,有些时候转成文字我还要一点点试探去看文字内容,不敢一下子看。(HF07)
当语音在互动中具有以上特征时,似乎不难解释为何即使在面对不方便打字的情形时,低位者依然更加克己、自我隐蔽,更加考虑对方的需求,通常会不自觉地使用反复斟酌的正式文字,而更为便捷的语音更多成为高位者的“特权”。
高位者的这种特权如果被挑战,结果会怎样?HM08(43-高校教授)说:“首先我没有遇到学生给我发很多语音,第二个如果发很多语音的话,头两次我会听,我会回他,然后第三次我就会表达说,如果方便的话尽量发文字给我,我也会给他们解释为什么。”被访者均表示很少碰到相对低位者给自己发大量语音的情况,说明这种规则实际上已经成为大多数人的共识,至少是一种“默会知识”。另外,正如HM08提到的,一旦出现这种破坏规则的行为,高位者是可以进行纠正的。
(给谁发语音给谁发文字对你来说是一种习惯还是比较明确的规范呢?)我觉得更像是一种礼貌吧,但是我是不会要求别人要这样做的。(那你会告诉别人要这样做吗?)不会,他们的事情和我关系不大。就像我和你说的嘛,我觉得这个是我自己对自己要求,我不会说一定要别人怎么样,因为也不是什么很原则的问题嘛。除非像我女儿这样,我如果看见她给老师发语音会指出来吧,是个礼貌问题嘛,她如果给老师发语音,人家可能会觉得她没有礼貌,对她以后不好嘛。[(LF09(53-护士)]
当然,更多的时候高位者并不会真的去纠正,比如LF09觉得这不是什么很原则的问题,是对自己的要求,不会强加于人。然而,如果女儿这样做,她会纠正,因为担心别人会认为女儿没礼貌,甚至对女儿产生不好的影响。可见,在LF09内心深处还是觉得不按规则行事是不恰当的、具有冒犯性的,尽管她在大多数时候不会明确对低位者提出这样的要求。
在只选择文字留言的人中还有一种情况引起了我们的注意:不习惯语音留言,对此觉得别扭甚至感到害怕,并且无论实际情况是否适合语音留言。HF10(22-研究生)就是一个典型,在给别人发语音时会感觉到尴尬和不自在,因为她很难接受自己的声音被外放,很不喜欢“可能会有很多人听到”的感觉,非常在意自己的声音是否被别人评判,这也是微信互动中一个值得关注的现象。
综上所述,选择语音还是文字来进行微信互动并非完全随意为之,虽然上述“语音—文字”规则未曾言明甚至有时候不被当事人意识到,并且有很多规则尚在形成过程中,不同的人有不同的理解和做法(比如大家都觉得语音随意、文字严谨,但有人觉得工作的时候可以语音但社交需要更谨慎地使用文字,有些人认为社交可以使用语音而工作需要更严谨),但在有些情况下,这些规则具有一定的强制性,被行动者有意无意地遵守,规则对他们产生了实际的约束作用。那么,以微信聊天为代表的移动互联时代的微观互动与传统线下互动相比有何异同?
四、微信互动中的规则延续与变迁
上文从行动者和互动情境两个方面归纳了戈夫曼的互动仪式理论中维护互动的印象整饰技术,下文将从这两个方面出发探讨微信互动呈现的印象整饰技术与戈夫曼互动仪式理论的异同。
(一)微信互动中行动者的印象整饰技术与差序格局
本文的切入点是部分互动者由于觉得需要谨慎而对语音留言有所顾忌,其实质是一种行动者的审慎缜密,是风度仪式中对“说话声音的控制”。其他有关行动者的印象整饰技术,比如尊重仪式中的审慎缜密,互动前的预演,互动出现疏漏后的各种平衡、修复与找补,等等,在微信互动中都同样延续着。
比如因为担心“发语音时脑子跟不上嘴而出错”的国企男职工HM03会在发文字消息的时候,边写边想边改,这就是一种互动的预演。再比如,在微信互动中行动者开玩笑、玩“梗”之后,谨慎的个体会对这些“放松的方式”进行适当地“补充说明”——“开玩笑的哈”“我太激动了”“请原谅我的疯言疯语”。
戈夫曼发现,如果人们的相遇发生在一个已知社会关系的环境中,并且个体希望在相遇结束后关系至少不会变坏,他就会利用一些小的仪式来开始或结束交流,比如说打招呼和道别(Goffman,1982:41)。在微信互动中,开场和结束有些时候跟线下互动类似,比如很多人会用“在吗?”开始一次对话。但有些场景更为随意,其中体现了互动双方权力地位差异的影响。在获得同意后,本文整理了小丽[HF11(22-研究生)]的微信留言,归纳了其微信互动的各类整饰技术,很明显看到她的做法会根据对象不同而有所差异。
在给地位比自己高的人(老师、长辈等)发微信时,小丽会视对方年龄使用“老年人”表情,例如玫瑰、太阳,不使用表情包;时常使用感叹号,来表示自己很认真、很努力、很尊重、很重视,但在一句话结尾只用一个感叹号;时常表示感谢和认同;绝不随意暴露态度和情绪,只就事论事;不论对方态度、语气如何,都做到语气柔软,即使自己很不满;如果是自己开启对话,她会非常正式地问好;不论是不是小丽开启对话,她都非常正式地致谢告别。不过如果是亲近的高位者,比如关系好的老师,情况会略有不同,举止稍微随意一些,但基本也遵循这些规则。
在跟同学等地位相近的人进行微信互动时,她则随意很多,如果是关系亲近的朋友,甚至可以通过一些俚语、网络流行词、方言用语甚至是粗话来表示亲昵、亲热,以防对方产生距离感;大量使用无意义的语气词,如“哈哈哈哈哈哈”等;语音与文字随意交替,但这种选择只和她是否方便有关;随意切断对话,不会为了延续对话而暂停手中的事情,除非对方有紧急情况。
而地位略低的人,比如有求于自己的学弟学妹等,在跟小丽微信互动时,也跟她在面对地位高者时的做法类似,会更积极和礼貌,有很多表示“迁就”“优惠”的做法;而小丽则不需要太注意这些礼节,更随意,会直接发语音,甚至在方便打字时也会因为与对方关系一般且对方有求于自己而偷懒发语音,如果不太喜欢对方,可能还会发泄式地发语音给对方;在对方反复表示友好时勉强回应“~”“啦”等符号和语气词,仅维持礼貌即可。当然,对关系好的学弟学妹,小丽则要亲切友善很多。
对比前文提到的中国伦理型文化特质,很显然,小丽的微信互动整饰分类技术也是按照贵贱、远近、亲疏的原则执行的,类似于线下关系中的差序格局在线上的重构,一些特殊技巧的使用(比如感叹号、表情以及语音—文字选择等)只是方式手段不同,本质并没有改变。至于受个人主义文化影响的国家的人,尤其是美国人在移动互联时代的平台互动是否与小丽类似,本文将在第五章简单介绍。
当然,小丽的微信互动方式具有鲜明的个人特色,将小丽的规则与其他被访者对比后发现,并不是所有人都能体会到这些微妙的规则,更别说熟练运用这些整饰技术,他们甚至不觉得有这个必要。简单归纳发现,文化程度较高、工作组织化程度较高者对微信互动中的权力地位规则更敏感,掌握和运用得更细微、熟练;个体的性格特质也有一些影响,敏感或缺乏安全感的人对互动规则的等级更明确。可见,随着技术进步与社会结构变迁,中国的差序伦理行为规范也在不断地生产和再生产,既有延续也有变迁,有清晰的地方也有模糊的部分,因此有必要对中国人的互动规则及其变迁进行挖掘,微信互动就是一个适合进行观察的好切口。
(二)情境变化与微信整饰技术
微观互动仪式理论十分强调情境的重要性,戈夫曼大致提到了共同情境的四个涵义:第一,不同的行动者在同处于一个情境中时会产生相互影响;第二,情境对互动发生范围和行动者关系进行限定;第三,身体在场的共同关注会产生情境压力,使行动者在违背情境定义时受到纠正;第四,与特定对象的互动状态、关系和规则依赖于曾经共有的具体情境的积累和持续(Goffman,1982:19、33-35、41;特纳,2001:64-65;柯林斯,2009:56-59)。
需要注意的是,戈夫曼分析的情境仅发生在面对面互动之中,因而这四个涵义上的共同情境也依托于传统的线下互动,当即时通讯互动平台广泛渗入人们的日常互动中时,线下互动的某些要素被撤销,共同情境在此类线上互动中也可能发生改变。本文认为,共同情境中的前两点——相互影响、情境对关系和互动范围的限定——在移动互联时代仍在延续,尽管形式发生转变,但其本质仍与线下互动相同。例如,当行动者们进行类似线上互动时,尽管他们并不处于同一现实互动情境中,但虚拟情境也为行动者提供能够感知到对方存在和行为变化、受屏幕一端互动对象影响的空间与条件,这一点是毋庸置疑的。另一方面,同类型的线上互动虽然改变了面对面互动的开场、结束方式,但它建构的虚拟情境可以替代现实情境中确认行动者互动身份、框定互动范围等行动,例如,见面时一方脱帽致礼可以呈现出两人的等级关系,而在线上互动时以敬语、尊称开启聊天也可以起到同样的作用,将互动限定在关系明确、严谨恪礼的上下级之间,而不会在平等、嬉闹的情境下展开。然而,后两种共同情境的意涵却发生了改变。
1.情境压力和制裁纠正机制失效
所谓情境压力指的是当一些行动者在相遇的条件下处于被单一限定的共同情境中,该情境要求行动者在界定的范围内进行互动,且必须保持注意力集中,在某一行动者的行动发生偏离并违背了情境的界定或行动者的注意力分散时,会触发制裁、纠正机制。比如在开学术会议时,人们共同处于一个被界定为严肃、学术的情境中,行动者几乎不可能在此时公开与人讨论午餐安排或其他无关话题,否则行动者可能要付出高额代价(比如被认为不正常、藐视会议等)。但是一旦这样的情况发生,其他行动者会进行修复互动的工作,装作没有听见违背情境的交谈,并提高声音将学术会议拉回正轨。
移动互联时代带来了时间的延续性(王迪、王汉生,2016),使之不具有传统线下互动的情境紧迫性,无法将互动者们完全框定在一个严密的情境中。行动者可以同时开启多个互动框甚至将线上与线下状态交融,并可以通过借口、延迟回应等方式有意破坏情境,线上环境又难以对其施以揭穿、制裁,这使得纠正机制难以触发而基本处于失效状态。在行动者破坏情境变得容易的同时,互动仪式的包容度也在相应提升。戈夫曼(1982:39-40)曾将互动仪式视为一个复杂且需要精巧平衡的系统,打断谈话、注意力分散会被视为丢面子的问题。当线上互动中的情境压力与纠正机制失效时,尽管此类破坏情境依然存在,却更不容易被视为严重的“问题”。人们似乎对此达成了一种共识,即许多不遵从情境的行为是普遍存在且可以原谅和忽视的,而情境破坏者也会用可以被接受的“套话”修饰、解释自己的行为。
比如说有一次刚开学,一个学姐知道我到学校了,就问我能不能帮她去学院干个还挺麻烦的事情,我不想去,我就不回她,她那个事情必须白天下班之前搞定,我拖到晚上发给她说:啊不好意思学姐,我手机没电了,现在才充上。她早就叫其他人去了,我也没有明确拒绝她,她也不会很不爽。(HF06)
由于上述原因,高位者在微信等线上互动时比面对面互动更少费力去维护互动过程,表现之一就是他们可以随时随地发送大量语音,甚至不需要特别关注自己的状态,比如HF06说有些时候可以从语音中听出来老师可能在吃东西。
2.情境的积累和互动持续构成必要性下降
除了情境压力外,线上互动的情境积累与互动的持续构成必要性也被削弱。尽管戈夫曼(Goffman,1982:41)未将互动仪式直接视为一个链状物,但他认为互动仪式是一个持续的情境构成,曾经的互动情境会积累并影响之后的互动,对其进行铺垫和限定。柯林斯(2009:50-51)则将这种过去与现在情境的联系视为“互动仪式链”的一个具体体现。也就是说,在线下与某个特定对象的互动需要多个具体的情境首尾相接进行积累,行动者通过持续的互动来相互磨合,形成属于行动者和某个特定对象独属的、“定制”的互动模式和规范,这即是互动仪式具体内容的来源之一。
然而,在即时通讯互动中,有时可以不需要非常具体连贯的情境积累和持续的互动,就可以在两个人之间形成相对成熟、看似经历过磨合而固定下来、比较保险的互动方式。这种情境积累和持续互动的必要性会下降,尤其是在确定身份的“陌生人”互动中十分典型。由于微信的普及,“加好友”的门槛并不会过滤掉一些“陌生人”,这些潜在的互动对象仅具有身份及姓名标签,陈列在好友列表中,他们可能是未直接接触过的学长学姐、只知其名的单位领导、新课程的任课老师或一面之交的部门同事。
可以发现,在微信等即时通讯平台上与“陌生人”互动时,人们常常将纷繁复杂的互动对象简单划分为“比自己地位高”“比自己地位低”或是“与自己相差无几”等三种地位身份,按照对应的相对固定的互动规则行事。例如,当行动者第一次与新任课老师发送消息时,其互动规则来自于此前与其他老师互动时的经验,而这些经验实际上被抽象出来成为了一种固定的范式,即对待“上级”的聊天范式,比如典型的一条就是只能发文字而不能发语音。
我向一个不认识的学姐问事情肯定是发几个表情、一段话,什么“学姐你好、打扰你了”之类的。(这和你之前发给其他学姐的一样吗?)差不多,换个名字、换个事情而已嘛。我刚上大学的时候还不太会,我发现别人都很有礼貌,如果我不这样别人可能会觉得我没有礼貌。(那如果你的学弟学妹没有这样对你呢?)我可能会希望他们也像我这样做,起码这样的话我会舒服。[HM12(22-大学生)]
(你怎么判断给新来的哪个同事可以发语音)这个很简单啊,比如说新招进来的或者实习生,其实他们都不一定算同事,你还是可以发的,因为自己资历比较老。但是新调来的领导你肯定就不可以对不对,你反而需要多问候搞好关系。[HF13(32-国企职工)]
针对“上级”的互动规则来源可能是多样的,既可能来自于“下级”与行动者互动的规则,也可能来自行动者观察到的旁人的行为方式。与某个身份地位的对象进行互动的规则具有共性,因此行动者在和类似的“上级”互动时所采用的规则来源于对规则的“批发”,而“上对下”的规则同样可能来自此种方式,这种差异如图1所示。

可以说,线上互动为行动者提供了依据身份地位标签进行互动的可能,个体与不同对象进行互动时遵循的规则不再复杂、细腻,不再依据“他是谁”,而是“他属于什么”,这使得互动更加简化和规范。或者说,互动由个性化变得更加类型化了。
3.高位者暴露与单向规避
规避仪式要求行动者与他人保持一定的距离,以免侵犯他人或损害自己的尊严、隐私。这里有两个具体原则:其一是相互性原则,即规避仪式的箭头是双向的,由于个体只能在他人那里获得尊重,因此会互相形成一种保证,这表现为各种地位的人可能产生合作;其二是低位者暴露原则,也就是说,互动中突破规避仪式表示亲密、拉近距离的特权归属于高位者,低位者不可以“礼尚往来”(Goffman,1982:58-64)。例如,领导可以询问下属家庭近况以表关心,下属则不能直接向上级领导表达同样的关心,不能要求领导暴露自己的信息。
这两个原则在移动互联时代似乎发生了一些变化。首先,低位者暴露原则变成了高位者暴露权力。“语音—文字”规范给予高位者以自我袒露的自由,他们无需刻意隐瞒自己的状态。
(老师给你发语音的时候是比较严肃的状态吗?)不啊,有些时候我会听出来老师可能是在吃东西,但是我肯定不敢在吃东西的时候跟他讲话,比如说有时候和老师打电话,我肯定吃完东西咳嗽两声再说“喂,老师好”。(听到老师在吃东西的时候你会有什么反应吗?)不会吧,我一般就是心里面清楚就可以了,装不知道,不会去问。(HF06)
很显然,袒露者的切换看上去是原则的变化,但互动仪式中内在的权力规则并没有改变。语音赋予高位者的随意性实际上体现的是对互动的自信及其安全感充盈的状态。当相隔手机屏幕时,高位者无需过于谨慎,可以更随意地接受由低位者所表达的尊重,无需对自己的行为表现进行严格监控,在互动中的支配地位更加凸显,因此,规避仪式中的相互性原则似乎变成了低位者单向提供的规避“服务”。此时,规避仪式仍然存在,只是在由低位者执行而已,他们谨慎隐藏自己的状态并假装未曾发现上级暴露出的自我佯装。
值得注意的是,低位者表现出的谨慎与主动规避并不来自于高位者的要求,反而是低位者自己的需求,因为使用文字进行互动给予他们以严格措辞的可能,可以用更保险的方式对自己进行监控,所以并非所有的低位者都能提供规避服务。
经常主动给我发语音的人其实是卖化石给我的小贩,但是我会回文字,我觉得发语音的人实际上不在意别人对语音的看法,他可能觉得这个人对我不重要、我不担心这个会让对方不舒服,比如说有些人在群里面发语音,很奇怪,大家可能会觉得他很low(低俗),会觉得没有礼貌。所以卖化石的人不停给我发语音,我会不断地打字回复。我觉得比较烦,但是我不会给他回语音的,我个人比较主张打字。(卖化石的人是大概是什么文化程度?)小学毕业吧应该是。[HM14(49-大学老师)]
在这个例子中,卖化石的小贩由于文化水平不高、打字困难等原因不断给大学老师HM14发语音,引起了他的不适感,甚至让他觉得这是一种不尊重人的做法,这就说明在微信互动中确实存在一些关于留言方式的规则,尽管这些规则并非人人皆知。大学老师HM14坚持给小贩发文字,是高位者为了显示身份距离而故意采取的反向规避仪式,并且隐隐带着传递这种新规则的努力。当然,由于前面提到的情境压力减小和制裁纠正机制失效等原因,类似卖化石小贩这样的违规者如果自己并没有意识到规避仪式的存在,就很难感知到线下互动可能存在的情境压力,也不会加以改正并学习新的互动规则。
4.情境不确定与安全感缺失
本文第三章提到,不选择语音留言的理由大致可以归为两类。第一类是为对方着想,因为语音在方便自己的同时可能具有“麻烦他人”的副作用,所以很多被访者更倾向于采取更为“保险”的文字手段与人沟通,以免无意中冒犯他人,尤其是高位者。
第二类理由则比较含糊,主要涉及对自己的担心和顾虑。首先是怕自己出错,与文字相比,尽管发送语音更为方便快捷,但也因为容易出错而存在着不够正式、严谨的问题,这一顾虑对于低位者的约束力更大一些。其次,由于线上互动的情境开放性,互动者并不能很好地把控情境,这种不确定性带来不安全感,使得互动者担心语音在不合适的场所被外放,引起别人的注意并暴露隐私。
我觉得发语音是涉及隐私问题的。我就不希望我的生活隐私被手机播出来。发语音就不是很谨慎。我给我家里人还有朋友,都是发文字的,我们家人都是这个习惯,还有我妹妹,我们都从来不发语音。(LM05)
5.互动固态化与“身体”展览
第三章还介绍了一类人,他们在微信互动中几乎只选择文字留言的方式,主要原因是不习惯、觉得别扭,甚至害怕语音留言,这也是微信互动中一个值得关注的现象。
我很难接受自己的声音通过对方的手机外放出来,对,特别是外放就可能会有更多的人听到,我很不喜欢这种感觉,我也不喜欢自己说的事情暴露在很多人面前,我觉得很尴尬,尽管我自己并不在场,但我会感觉到非常不自在。(HF10)
女研究生HF10性格内向,平常话比较少,非常在意别人的看法。这也符合第三章我们对女中层干部HF01和女副教授HF02的比较与分析,性格开朗、安全感充盈的HF01觉得自己可以随意选择留言方式,不介意大量使用语音留言,而性格拘谨的HF02则会在与不那么熟悉的人发送语音留言时感到尴尬和别扭。然而,即便性格略拘谨,这些被访者在生活中都是人际交往毫无障碍的人,并不会特别不愿意说话,那她们为何在微信互动中显示出对语音留言的抗拒?这就涉及微信互动与线下互动的一个明显差异。
霍根(Hogan,2010)敏锐地发现,戈夫曼所讲的日常生活中的自我呈现是在同步(即时)的“情境”(situations)下发生的表演(performances),而微信这样的线上互动却是异步(非即时)条件下的展品(artifacts)“展览”(exhibitions),其中一个很重要的变化就是被称为互动固态化的过程。传统的线下互动是行动不断流淌的过程,一般情况下(非录音录像的情况),人们的互动内容会随着互动的结束消散,即使少数内容会因为一些特殊的原因留在部分人的记忆之中,但无论如何,这些内容都很难再现与共享,也不会被反复检视、审查。但是微信聊天则不同,由于依赖于平台,所有的互动过程都被记录下来成为一个固态的存在,能被互动双方甚至其他人看见,可以被搜索和反复审视。可以想见,正是互动固态化与永久可观察的特性导致女研究生HF10等人对微信聊天的展览式互动留存格外敏感,因为他们的声音作为身体的一部分也有可能处于展览状态下,由此产生羞怯感。而微信技术及其异步共在的特征又为使用者提供了一个反思监控及重塑自我形象的机会,所以一部分互动者会尽量用自己擅长的方式去沟通,避免使用存在身体展览可能的语音留言方式。
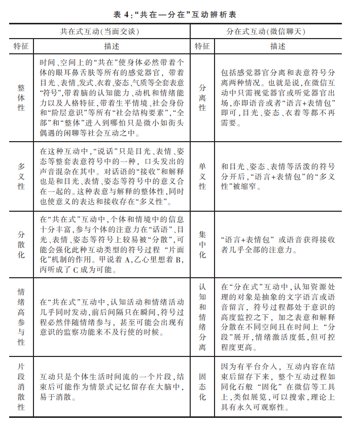
(三)总结:共在式与分在式互动
综上所述,传统的二人面对面互动在移动互联时代的变迁主要由时间、空间、身体几个维度组合的情境变迁导致,针对传统互动中的“同时同地式身体共在”在网络时代的变化,有学者对“共在”概念进行了拓展,强调“共在感”的重要性(Campos-CastilloandHitlin,2013),把包括打电话、与银行提款机的互动等一系列情况都列为“共在”的亚型(Zhao,2003),这些认识都具有启发意义。
然而,本文的主要目的是通过比较传统线下面谈与微信聊天,分析移动互联时代互动规则的变迁,笼统讨论不利于厘清的问题,所以我们不沿用上述扩展法,而是把微信聊天这样的“延时异地身体离场的互动”称为“分在式互动”,将其与传统线下面谈的“同时同地身体共在式情境互动”明确区分开来,便于做进一步的归纳总结与差异辨析,加深人们对移动互联时代互动方式和规范变化的理解(详见表4)。

简言之,作为一种新的社会现象,“分在式”互动首先是丰富了个体行动者互动的形式和内容。其次,它提高了互动的效率,个体在同一时间可以开启若干“分在式”互动。再次,分在式互动还可以节省维持互动情境的活动投入,使得互动双方的注意力更加集中于互动主题,收缩了互动的“多义性”,降低了“会错意”的风险。最后,互动过程及结果双重储存、固化,为一些重要的尤其是需要“证据”功能的互动创造了条件。
五、时空分离与文化差异:微信互动规则变迁的根源
吉登斯(2000:14-18)指出,现代性的动力机制派生于时间和空间的分离和它们在形式上的重新组合,这种时—空分离作为现代社会生活的独特特征及其合理化组织的运行机制,以传统社会中人们无法想象的方式把地方性和全球性的因素连接起来,直接影响着千百万普通人的生活。因此,社会学的重要议题之一就是要深入考察现代制度是怎样“适应于”时间和空间伸延现象的。
相较于戈夫曼等人所探讨的传统互动仪式,本文认为,微信这种即时通讯平台互动规则的一系列变化之根源在于时间伸延导致的反思性监控方式改变,以及空间虚化后身体不在场所导致的一系列后果。
(一)互动延时与反思性监控强化
从访谈资料中不难发现,不少人可能会对语音造成的声音、状态、情感的暴露感到忧虑,HF15(51-高校行政人员)表示,“不发语音还有一个原因是在录音过程中,我不知道周围会发生什么并且被录了进去,这可能不礼貌,也可能泄露了我这边不想让人知道的一些状况”。对于语音暴露自我的不安全感,反应出的是低位者对自己真实状态和想法被不经意泄露出去的焦虑,他们在焦虑下采取了更加谨慎的方式——文字——来掩饰并控制自我在互动中的表现。本文认为,这是日常生活中的一种反思性监控。
吉登斯(1998:62-65、112)在《社会的构成》中描述了一个分层模型,将行动者设想为一系列的意识行动,包括行动的反思性监控、理性化和动机激发过程等。其中,在最具意识或最“自觉”的层面上,行动者会采取反思性注视、监控自身的活动流等行动,并期望他人也如此监控自身。需要注意的是,实践的连续性和反思性互为前提,因而反思性被界定为“持续发生的社会生活流受到监控的特征”。在反思性监控中,行动者借助语言,以例行的方式维持对行动的理论性理解,因此可以称这种意识为话语意识(沃特斯,2000:54)。话语意识与实践意识、无意识的动机并存,话语意识与实践意识并非泾渭分明,只是“什么可以被言说”和“只管去做无需多言”的区别,但话语意识和无意识之间的不同则在于它以压抑为核心的障碍(吉登斯,1998:67)。据此,本文将反思性监控归纳为行动者在持续的行动中对自己的行为所进行的“有意识”的监控,这种监控借助语言表现出来,是一种对“什么可言说”的判断与抑制。
前文指出,规避仪式发生了承担者的单向性变化,这其实源于线上互动的延时性特征使反思性监控易于操作。容易理解的是,低位者往往产生了更强烈的反思性监控动机。为了避免不恰当的自我暴露并塑造理想形象,行动者必须对自己的行为进行控制,这种控制是行动者在有意识的状态下对自己表达内容与方式、情感的监控,是他们在持续的互动中感知和掌握的无形的互动规则。比如,大学生HM12在观察到他人与学长学姐互动所采用的方式时,也会开始调控自己的行为,主动选择一种小心谨慎而“正确”的形式,用文字与学长学姐互动。他也会将这种监控移置到学弟学妹身上,当下位者没有按照其期待的方式监控自我时,他会感到“不舒服”。
在微信互动中,发送文字信息具有延时性、可控性、可反复修改等特征,语音却无法给予行动者以大段的空白时间来思考措辞和表述内容,而当周围环境、自我状态异常时,语音的不可控性也会使得行动者暴露无遗,尽管消息可以取消和撤回,语音仍无法具备与文字相提并论的修改余地。因此,低位者在互动中进行反思性监控以期让自己尽可能表现得妥当、少出错,更多采用文字信息方式就是理所当然的了。
(二)空间虚拟与去身体化
在面对面的互动过程中,时间紧迫性和身体在场使得双方的合作对于互动的顺利进行至关重要。无论出于任何原因的互动崩溃都不会只损害其中一方的利益,因此互动各方都几乎会下意识地开展合作以回避互动崩溃的危险,共同维系互动的顺利进行(Goffman,1982:27-29)。对此,本文认为,这正是戈夫曼反复强调规避仪式的相互性特征的根本原因。
然而,理想和现实往往存在差距。身体是积极行动的自我的所在(locus)(吉登斯,2000:102),规避仪式仅仅是一种期望,它更依赖于身体对这一期望的实现。自古以来,先哲们不由自主地贬抑身体,将之看成通向智慧、真理、理念和知识的障碍(柏拉图,2002:61-65),这并非纯粹出于学者们对知识和理性的偏好,身体总是不由自主地带有不确定性和风险,与理性操控背道而驰(郑丹丹,2007)。
互动仪式的本质是对行动者日常互动的规范,而身体则是规范的重要对象。布迪厄(2019:120、182)指出,身体在发展中被打上了个体所属社会阶级的印记,因而身体本身就揭示着惯习,并受依托于社会位置所形成的惯习影响(希林,2010:123-124)。因此,他将品味界定为一种体现于身体并转变成自然的阶级文化。也就是说,身体会体现品位和阶级,可能在互动中不经意地将行动者不愿让人知晓的真实状态暴露无遗。在面对面互动中,身体将作为除语言外的一个重要信息表露方式发挥作用,传达行动者的情绪、观点和意图。但区别于语言,身体既不够理性,也较难被有效控制。因此,在传统的面对面互动中,人们除了考虑“什么可言说”之外,还要对身体进行繁复的反思性监控,规避仪式就是其中的内容。正因如此,戈夫曼(Goffman,1982:77-78)花了大量的篇幅讨论风度仪式(身体要素)对互动的重要作用。
技术的发展尤其是移动互联网的普及所引发的空间延伸使得空间脱离了物理场所的束缚,虚拟空间的出现使得身体在场不再是人际互动的必要因素,甚至不再是常见的形式,这一改变造成了互动仪式的重大变迁。最明显的是,在脱离了身体这一不稳定要素之后,反思性监控更容易执行,互动的仪式更加简化和模式化,仪式失败的可能性下降,“面子工夫”的重要性下降。
在面对面互动时,行动者需要身体执行自己制订的行动目标,希望自己风度翩翩、智慧高洁或谦虚恭谨,但这些形象的传递可能需要兼顾站姿、表情、衣着、语言内容、语气等多个方面(Goffman,1982:77-78),就像在控制室依据一次次具体的效果呈现来对数十个按钮不断进行调试和更改,这种“私人订制”式的互动由两个行动者共谋来相互适应、建构、维持和转变,无法形成一种通用仪式来适应一类互动对象。
移动互联时代的身体缺席机制使得伴随身体的不可测因素大大减少,所需要调控的按钮数剧减,这促使互动仪式简化、模式化,行动者可以将单一按钮分成三个属于“上级”“平级”和“下级”的档位,依据与互动对象相对地位的高低“批发”规则,形成一种非“私人订制”的通用规则,替代持续互动和情境积累而作用于互动之中。
(三)文化差异的影响
如前所述,本文探讨的微信互动与戈夫曼的经典理论之间的差异除了互联网的时空抽离和重组这一动因之外,可能还有中美文化差异的影响:生长于伦理型文化中的中国人可能比信奉个人主义价值观的美国人更注重差序、等级。为了探究这个问题,笔者还在线访谈了在美国攻读博士学位的中国女孩小蕊以及在美工作20余年的高级工程师、部门主管姜帅——一位来自中国的中年男性。同时,还有从事中国研究目前在中国深造的28岁日本男性秀太、娶了中国太太并在中国工作生活了6年的36岁塞尔维亚男性诺维奇。
我们发现,东亚社会和欧美社会在人际互动上确实存在文化差异。诺维奇从欧洲来中国工作和生活后最大的感受就是中国人对网络较为信任,大家在微信中讨论各种事情,工作的内容、文件大多通过微信传递,他认为这在欧洲是不可想象的,也不会被公司所允许。美国资深职场人士姜帅的意见完全相同,他说很多美国职场人都有两个手机,公私分明,一个手机专门用来工作,甚至不能安装某些聊天软件,否则会被系统禁止。工作中常用的沟通媒介是电子邮件、电话以及一些专用的内部通讯软件,比如Teams、Skype、Zoom等。在每一个领域内部,并没有很明显的地位层次区分,姜帅和公司领导以及他与自己的下级之间的沟通并没有那么复杂,也很少运用与地位层次有关的印象整饰手段。
在美国读博士的小蕊做了更详细的介绍,“来这边之后用的最多的还是邮件沟通,特别是和老师的交流基本上都是邮件。可能这边的老师更喜欢把工作和生活分开一些,与工作相关的交流都使用邮件。我觉得这算是第一个特点”。她举了两个例子来说明这个特点:首先,和会说中文的老师、师兄、师姐邮件联系都要用英文,因为邮件代表着工作,而工作语言是英语,如果在邮件里说中文会显得不专业或者“感觉怪怪的”,哪怕对方就是中国人;其次,她在国内读书的时候,曾经有国外回去的老师发朋友圈表达过自己的不满,因为有人随意把他的微信推给同学,这个老师认为,工作生活要分开,微信是属于私人生活领域的,工作上的事情应该直接用邮件联系,不应该加微信。对此,小蕊觉得这是美国人的普遍想法。
在使用邮件时,人们确实会因为地位关系而形成一定差异,主要体现在格式上,小蕊觉得这可以算第二种特点。比如给老师发邮件时,她会用最规范的格式,比如“Dear/HiProfessorXX”开头,“Sincerely/Warmly/Best,XX”结尾,中间正文。但是如果老师忙的话可以直接写正文,省略掉常见的邮件格式,像微信一样进行简短回复。
在和朋友交流时,她会使用WhatsApp、Messenger和Discord。前两者和微信很像,都是通过电话号码加好友。而使用WhatsApp的情况多是期待别人能够快速回复,彼此关系又不错,不想用邮件显得那么生疏。但WhatsApp比较特殊的一点就是它会显示别人有没有看到所发的消息,所以看到了无法逃避要立即回复。小蕊觉得,这种软件的沟通快捷性可能是第三个特点。
发语音方式一般在很熟或者比较亲密的人之间比较常见。小蕊观察到,很多正在约会的人会更常发语音,可能因为听语音会更加有亲密感,有助于感情的发展,这可能是第四个特点。不过,因为老师不会使用这种软件和学生交流,所以看不出来地位差距对语音使用的影响。
为了验证几位被访者对中美(欧)差异的认识,我们通过他人帮忙对32位与国外文化有关联者(其中包括目前生活在美国的各国人士30名)进行了结构式访谈。他们与前面几位受访者对文化差异的判断基本吻合,除了两位在美国读书和工作的中国女性外,其他人都将工作和生活明确区分,但是在生活化的聊天软件或工作场所的网络交流里,外国人对文字/语音选择与地位层次之间的关系并没有那么敏感,甚至对这种选择也比较茫然,因为有些软件本身就已经有所侧重,甚至基本只能发语音或者文字。大家很少或者干脆不发语音的原因也跟我们从对中国人所做的访谈中了解到的差不多:打字表达的信息更准确;语音比较麻烦不愿意听,甚至觉得耽误事;认为打字比语音更快捷方便等。
因此,本文谨慎地推论,微信互动中的一些规则延续与变迁,比如对地位层次的关注和选择性地使用不同的印象整饰技术,有可能不仅仅是互联网技术导致的,中国的差序格局、中国人信奉的伦理型文化在其中也发挥着重要作用。
六、结论:文化与技术共同影响下的微信互动
(一)从“孤立”互动仪式论到“文化”互动仪式论
戈夫曼(Goffman,1983)将面对面互动定义为互动秩序。虽然他承认宏观现象规制着互动,有时甚至引导着互动的一般形式,但互动并不是任何简单意义上结构安排的表达,社会结构并未决定互动仪式以文化标准的形式进行展现,只不过是帮助互动从可资利用的指称系统中进行选择。也就是说,在互动实践和社会结构之间只存在松散的耦合,更广阔的结构与互动之间也存在一种断裂,于是二者之间的转换原则和选择就显得特别重要。当个体在不同的情境中面对彼此时,这种转换就能在这些实践的基础上升腾起社会世界“为真”的感觉来,人们通过走到一起组织起了社会生活。由此,互动秩序成了社会学理论的核心主题(特纳,2001:59)。
总体来说,戈夫曼认为,互动秩序具有一定程度的独立真实性,他的互动仪式理论比较关注一对一、面对面互动中程序化、模式化的规则议题,指明人们通常采取哪些做法去维系互动、避免互动崩溃,而相对忽视了互动者的特征,包括地位属性对互动过程及结果的影响。然而,本文认为,人们的每一次互动都倾向于建构、维持和改造社会关系。可见,互动具有“整体性”特征,并不存在脱离整体的独立的互动。因此,这一次互动、前一次互动以及下一次互动也是在互动双方关系这个“整体”背景下联系甚至交织在一起的(Goffman,1982:41;柯林斯,2009:49-51)。
除了关系维度之外,互动的“整体性”还体现在互动过程各要素之间的“整体性”上,亦即编码—文本—解码都共属于“整个的人”,互动过程中各阶段的活动都受到这个人的经验、需求、情绪、信念、图式等多方面的影响,并服从于这个人的目的—价值的需要。
另外,互动的各种形式(共在式互动、分在式互动)之间以及本文所探讨的印象管理同样具有“整体性”,并服从于关系的整体性和人的目的—价值的需要。也就是说,个体在网络平台上的熟人互动并不会突然变成完全另外一个样子,虽然某些具体表现形式可能有所不同,比如有些人在线上互动时会显得活泼很多,但总体上和他与对方的线下互动紧密联系并呈现为一个整体。
正因为互动所具有的这种整体性,它必然与宏观社会结构紧密联系,中国的伦理型文化对互动的影响就是其中必须关注的要素之一。基于此,本文将戈夫曼的“孤立”互动仪式论改造成“文化”互动仪式论,考察微信互动所呈现的“中国人”的互动规则。本文发现,人们在微信互动中所使用的整饰分类技术往往参照中国伦理中的贵贱、远近、亲疏原则执行,可以视为线下关系中的差序格局在线上的重构。相对而言,欧美人更重视公私之分,格外看重个人隐私及权利保护,虽然不能说他们完全不注重地位层级,但其区分显然不如中国文化细腻丰富。当然,由于技术进步与社会结构变迁,中国的差序伦理行为规范在不断地生产和再生产,微信互动规则尚在生成过程中,仍需长期观察和细致分析。
(二)移动互联时代的互动仪式变迁
新兴的移动互联网打破了既有的时空边界,构建了新的社会时空(卡斯特,2001:466-568),在微观个体层面的社会交往、中观群体层面的社会表达、宏观结构层面的社会分化等多个维度上起到了形塑社会的独特作用(王迪、王汉生,2016),带来了个体存在方式的根本变迁(郑丹丹,2019)。本文以微信聊天中的语音—文字选择为例,试图揭示技术变迁导致的网络社会时空分离特征对微观层面个体社会交往所产生的影响,归纳其主要变化,丰富并发展互动理论的相关内容。
概言之,本文认为,互联网的时空分隔与重组机制确实影响了互动的情境,进而影响了互动关系,包括低位者的谨慎更容易实现、高位者的安全感更容易保障以及互动过程更简化、模式化等。
网络社会的时空分离机制使得微信等线上互动可以凭借延时、身体不在场的方式进行,个体在互动过程中的反思性监控变得更容易操作,规避仪式存在着单向化的趋势,变成低位者单方面向高位者提供的服务,高位者则由于互动情境崩溃压力的减小而更容易实现自我暴露的权力。对于存在利益诉求的互动关系而言,这一切意味着现有的阶层秩序被微妙的方式再生产甚至强化了。与此同时,互动仪式发生的条件也在转变。身体不在场与互动延时性使得情境压力大大下降,情境积累也不再必要。这种转变降低了互动仪式的严格性与复杂性,使得行动者不需要考虑信息接受方的身体信息,无需经由费时费力的持续互动和情境积累来培养出适用于特殊个体的互动模式,而只需要依据双方的相对地位来套用固定的沟通模式即可。比如,与高位者进行线上互动时使用文字而不是语音传递信息,并加入妥当的称谓和礼貌用语,这样就基本上可以做到万无一失。如果说线下面对面互动是手工艺术品,线上互动则类似于流水线产品,可能缺乏独特的个性,但简单、快捷、成本低。此外,线上互动改变了双方身体同时在场的传统互动情境,分在式的情境导致其出现场景不确定性和互动过程固态化及被展览等特征,减弱了互动者的安全感,更加促使低位者遵循谨慎原则,选择使用更便于反思性监控的文字留言形式。
当然,文化和技术两个维度导致的变化并不能涵盖戈夫曼所说的互动仪式在移动互联时代所发生的变迁的全部内容,本文只是基于解析原则,选择从最基础的熟人之间的二人互动入手,希望通过剖析互动的基础单元为更丰富复杂的互动现象提供启示。同时,必须认识到,人类生活相对于自然而言只有极小的规则性,并不利于展开深入的系统分析(特纳,2001:60)。本文只是在科学探寻精神的鼓励下,努力揭示和把握人们身处其间的社会生活,希望加深理解,增进对规律的一点认识。
(注释与参考文献从略,全文详见《社会》2023年第1期)